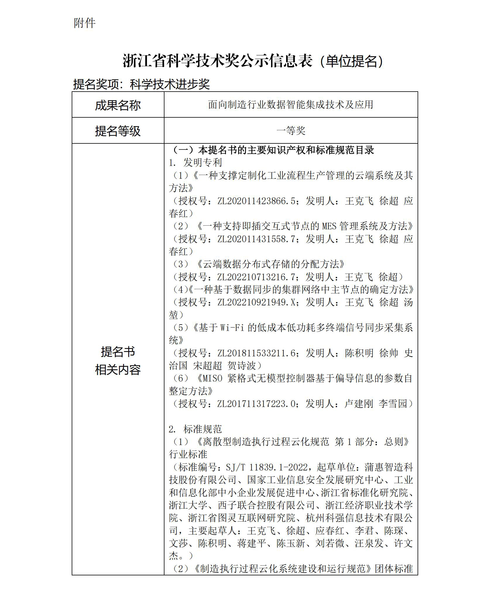
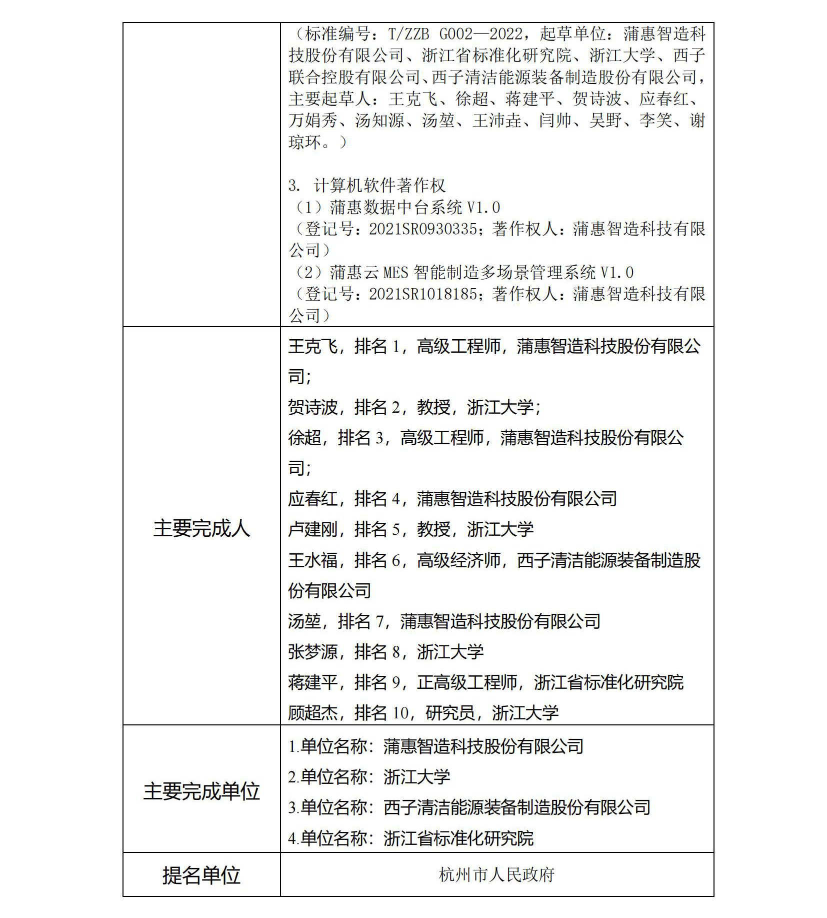
凭证浙江省科学手艺厅《关于开展2022年度浙江省科学手艺奖提名事情的通知》要求,现最先对我单位拟申报的省科技奖励效果(效果名称:面向制造行业数据智能集成手艺及应用)予以公示(见附件),公示期为7天(即自2023年3月7日至2023年3月13日)。在公示期内若有异议,可以来电或来信方法反应。凡匿名异议、凌驾限期异议的,不予受理。
联系部分:总司理办公室
联 系 人:吴欣
联系方法:0571-85387288
电子邮箱:wu.xin@xizice.com
人生就是搏中国区
2023年3月7日



新闻中心
News Center
关于拟申报2022年浙江省科学手艺奖励效果的公示
凭证浙江省科学手艺厅《关于开展2022年度浙江省科学手艺奖提名事情的通知》要求,现最先对我单位拟申报的省科技奖励效果(效果名称:面向制造行业数据智能集成手艺及应用)予以公示(见附件),公示期为7天(即自2023年3月7日至2023年3月13日)。在公示期内若有异议,可以来电或来信方法反应。凡匿名异议、凌驾限期异议的,不予受理。


